Hi,您好
登录注册
感谢您的关注与支持!
肽知识
当前位置:首页>肽知识>肽知识
人体中的肽有哪些,你知道吗?
来源:太爱肽集团发布时间:2018-07-25 11:14:34


的起源


1902年(20世纪初),英国伦敦大学的生理学家Bayliss(贝利斯)在动物的胃肠内发现一种物质,这种物质能引起胰腺的分泌活动,这种物质被称为促胰液素。到了1920年,日本科学家研制出了以大豆为主要原料的大豆肽。1927年,科学家在人体胃肠道已发现35种生物活性肽,并且对肽的结构和作用的研究越来越深入。1951年,美国生物化学家斯坦利•科亨发现肽,并为其定义。到了1985年,美国罗德曼博士和他的助手们成功的利用基因重组技术人工合成了活性肽。


什么是肽?



生命(人体)——细胞——蛋白质——肽(小分子肽)——氨基酸


由此可见,肽是构成蛋白质的结构与功能片段,也同样是氨基酸的有序组成。所以肽是由两个或两个以上的氨基酸分子通过肽键相互连接组成的化合物,分子量在180至1000之间的小分子活性蛋白质的一类物质的总称。人体蛋白70%以上是以肽的形式吸收。实际上,人体内的功能性蛋白质多为载体,它们的作用多由在其上的肽段来完成。在人体的七大营养素中,肽占着根本的位置。肽是具有多种生理功能的活性物质,是细胞之间与器官之间传递信息的“信使”,通过内分泌、神经内分泌和神经分泌等作用方式行使其微妙的传讯功能,从而使人体组合成一系列高密度的控制系统,来调节生长、发育、繁殖、代谢和行为等生命过程。


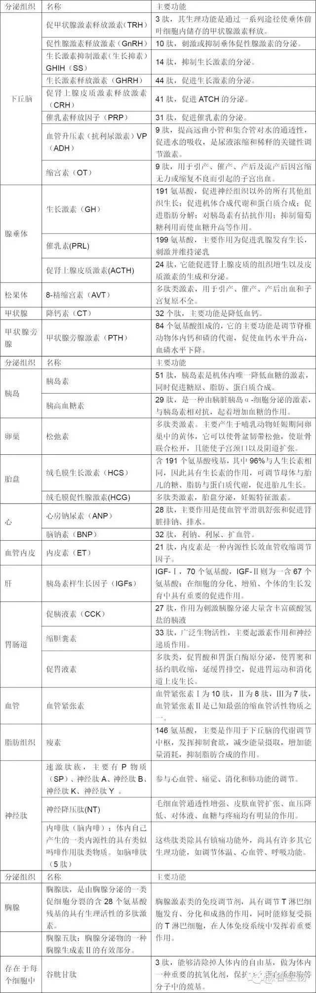
人体中的肽有哪些,你知道吗?



部分图文来源于网络,如有侵权,请联系删除



Copyright © 太爱肽集团官网 www.taiaitai.com 版权所有
辽ICP备20004274号